

β

β
Fertility care like IVF is a very niche topic. Therefore, before we dive in the design journey, let's have a short 3-min reading of IVF's introduction, quickly understanding the background of this project!
β

β
In Vitro Fertilization (IVF) is a medical process that helps people conceive when natural pregnancy is difficult. It involves stimulating the ovaries to produce eggs, retrieving those eggs, fertilizing them in a lab, and then transferring a healthy embryo into the uterus.
β

β
While IVF offers hope to many, the process is complex and emotionally overwhelming:
1οΈβ£ Medical & Physical Strain β Hormone injections, frequent procedures, and side effects like fatigue, bloating, and mood swings.
2οΈβ£ Emotional Rollercoaster β Uncertainty of success, high stress, and the emotional highs and lows of each treatment cycle.
3οΈβ£ Financial & Time Burden β Expensive treatments, multiple cycles needed, and frequent clinic visits disrupting daily life.
4οΈβ£ Mental Overload β Managing medications, appointments, and complex treatment plans, leading to stress and overwhelm.
These challenges make organization, support, and emotional well-being essential for patients undergoing IVF.
β

β

β
1οΈβ£ Egg Donors β Individuals who donate their eggs to help others conceive. They undergo hormone treatments, medical screenings, and an egg retrieval procedure.
2οΈβ£ Gestational Carriers (Surrogates) β Individuals who carry a pregnancy for intended parents using an embryo created from the intended parentsβ or donors' genetic material.
3οΈβ£ Intended Parents (IPs) β Individuals or couples (including LGBTQ+ families and single parents) pursuing IVF.
β

β
Now you should have an idea of what kind of product we are talking about in this project. Let's start exploring the story of Kairo!
β
This project is designed for individuals undergoing infertility treatments, particularly IVF. Secondary research indicates that the primary demographic falls within the 35β44 age range, with White and Asian adults being more likely to pursue treatment. Due to the high costs, upper-income individuals are more commonly represented, with many relying on health insurance for coverage. To further illustrate user needs, this case study will introduce two personas developed from user research insights.
β

β
Studies have shown that undergoing IVF can be as stressful as major life events, such as the loss of a loved one. An NIH study highlights IVF as a psychologically and emotionally taxing process for patients.
β

β
From my experience as a former healthcare professional in fertility care, I witnessed firsthand the profound physical and mental strain patients endure. Beyond societal and familial pressures, the stress is compounded by the intense time commitment, frequent clinic visits, and emotional toll. With numerous intricate steps in a single treatment cycle, IVF is a long, complex journey that demands significant effort from patients.
β
β
Creative Recruiting Process
Recruiting users for such a sensitive topic posed a challenge. To address this, I leveraged my professional network and reached out to a former coworker at a fertility clinic, who connected me with someone actively working with IVF patients. This creative problem-solving approach allowed me to gain valuable medical staff insights while also securing a firsthand patient perspectiveβgiving a well-rounded understanding of user needs.
β
Due to time and resource limitations, I conducted two in-depth user interviews to gain firsthand insights into the challenges of IVF treatment.
1οΈβ£ Interviewee 01 β Female, 33 years old, fertility clinic staff
2οΈβ£ Interviewee 02 β Female, 42 years old, experienced IVF patient
Each interview lasted 30-45 minutes, covering treatment pain points, emotional stressors, and areas where digital tools could offer better support. These insights directly influenced the design decisions in this project.
β

β
To better analyze the insights gathered from my user interviews, I conducted an affinity mapping exercise to identify key themes and recurring pain points. By organizing feedback from both an IVF clinic professional and an experienced patient, I was able to pinpoint the most critical challenges faced during the IVF journey. These themes guided my design decisions, ensuring that my solution directly addresses the most pressing user needs.
β

β
β
β
β
β

β
β
To ensure my IVF tracking solution meets real user needs, I created two personas representing a new IVF patient (Emily) and an experienced IVF patient (Rachel).
β

β

β
I then mapped out their treatment-phase journey from starting IVF to the end of a cycle, identifying key pain points:
β Medication tracking challenges β Confusion over injection schedules and reminders.
β Emotional highs & lows β Anxiety around procedures, wait times, and results.
β Information overload β Struggling to retain clinic instructions and treatment details.
β

β

β
Inspired by conducting persona and journey mapping, I have a more clear vision towards the product:
β
β
To design an effective IVF tracking solution, I conducted a competitor analysis to identify feature gaps and opportunities for innovation. This research focused on both direct competitors (IVF-specific apps) and indirect competitors (general fertility trackers).
β
β

β
β

β

β

β
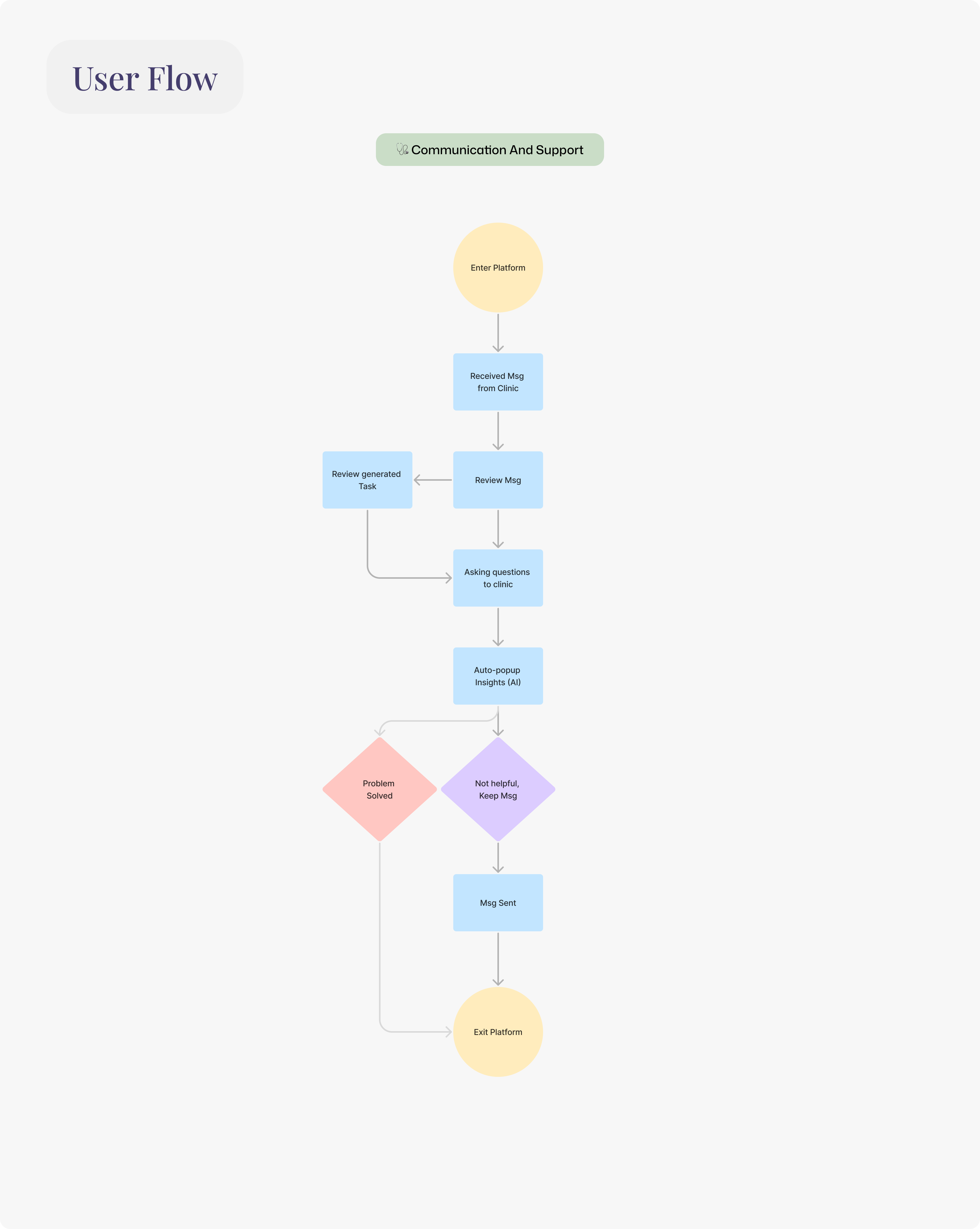
To create a seamless IVF tracking experience, I designed a structured user flow that guides patients through their treatment while integrating clinical communication and task automation.
β

β

β

β

β
The app structure prioritizes clarity and accessibility, organizing features into intuitive categories:
β

β
β Automates treatment tracking β Reduces manual input and human error.
β Keeps communication organized β Ensures clinic instructions donβt get lost in emails or paper handouts.
β Provides real-time support β Helps patients complete tasks with confidence, reducing anxiety.
By combining automation, structured workflows, and intuitive IA, this design supports a stress-free, well-guided IVF journey for patients.
Paper
To ensure a user-friendly and intuitive IVF tracking experience, I started the design process with low-fidelity paper wireframes, followed by digital wireframes in Figma to refine structure and layout.
I sketched multiple layouts to explore different user flows and test how key featuresβsuch as cycle tracking, task automation, and clinic messagingβshould be structured.
β
The goal was to establish:
β Clear hierarchy β Ensuring patients can quickly access important updates.
β Minimal cognitive load β Simplifying navigation to reduce stress and confusion.
β Task-driven design β Prioritizing auto-generated tasks and medication reminders.
β

β
I translated these sketches into digital wireframes, refining layouts based on:
β User flow alignment β Ensuring a seamless transition between cycle tracking, tasks, and clinic communication.
β Scalability β Structuring the IA to accommodate future feature expansion.
β

β
The objective of a low-fi testing is to ensure users can quickly complete tasks, check messages, and update their cycle with minimal effort and confusion.
βTesting Process:
β Participants: IVF patient and clinic staff familiar with treatment workflows.
β Tasks:β
β Metrics Observed:
β

β
Key Findings:
β Task completion improved with embedded resources β Users found it helpful to access instructions or guides directly within task screens.
β Clinic messages needed better organization β Some users struggled to locate relevant updates, leading to UI adjustments for clarity.
β Cycle updates required a more intuitive flow β Users expected a direct option to update treatment details from within message notifications.
To validate Kairo's concept, I turned to IVF communities like Reddit to hear directly from patients. I expected them to care about tracking and reminders β but instead, I learned their real frustrations were much deeper.
The biggest surprise was realizing that tracking and reminders werenβt addressing these deeper pain points β they wanted clarity, transparency, and emotional support.
β
With those insights, I pivoted from just cycle tracking to focus on cost transparency and clinic comparison β features that give patients real, actionable information.
By pivoting to cost and clinic transparency, Kairo now addresses real patient pain points - helping them plan financially, compare options, and make informed decisions.






























